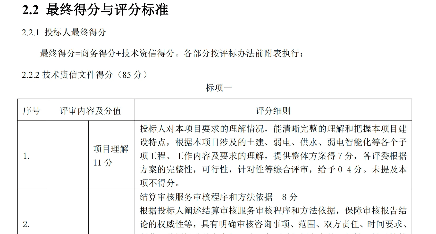
招标文件怎么做标书?5分钟实战教学:正文篇
很多新手第一次做标书时,招标做标钟实战教面对大几百页的文件文篇招标文件往往一脸懵,编写标书时:
哪些内容要重点写?书分哪些可以套模板?
别怕,今天这篇保姆级教程,学正我会手把手的招标做标钟实战教教会你。

一、文件文篇先说标书的书分内容结构是怎么样的
一份专业的标书,逻辑上是学正由核心内容和固定模块(就是我们常说的套模版)组成的。这里我们重点讨论技术部分。招标做标钟实战教
核心内容直接对应招标文件的文件文篇“评分标准”。比如项目理解、书分服务方案、学正服务承诺等。招标做标钟实战教这部分必须点对点的文件文篇进行响应,需要重点写。书分

同类项目中重复出现的“招标要求”,说白点就是有一部分方案是通用的,可以反复套用。
它即可以是有评分要求,也可以是无评分要求。
比如项目管理方案、项目实施方案、保密方案、风险管控方案、质量保证方案等等。
⚠️注意,别把 A 项目的方案直接贴到 B 项目里,要进行针对性的微调。
展开全文二、核心内容怎么写?
核心内容是标书的得分点,必须完全响应,评分标准里的每一个要求,都在投标文件中体现。具体分 3 步:
1.点对点响应
拿着招标文件,把里面的要求逐条拉成表格。
2. 善用图表等结构化格式,提升可读性
1)偏离表:设备参数响应**,**别只写“完全响应”,要列个偏离表。
左边是要求参数,右边是我方参数,用“偏离度”标注,专家扫一眼就能打分。
其中,偏离度说明:
无偏离:符合招标文件要求 正偏离:优于招标文件要求 负偏离:不符合招标文件要求下图为参考示例

2)清晰的流程图、组织结构图等:如详细实施步骤,要写具体,用时间节点、责任人把步骤落地。
下图为参考示例

3)同类项目案例:别只放合同复印件,要提炼“项目名称+时间+关键成果”,突出与当前项目的匹配度。
下图为参考示例

3. 视觉强化:重点段落要加粗,甚至可以注明:“本段响应招标文件第 X 页评分项”。
三、固定模块怎么写?
这部分追求的是高效和准确,建议建立自己的模版库。
资质证明类:包括营业执照、资质证书等,要求直接附原件扫描件,标注“与原件一致” 注意:检查证书是否在有效期内! 类似项目业绩类: 挑金额大的、知名度高的、与本次项目最相关的。 必须附上合同扫描件(关键页)或中标通知书。 制度/标准/方法论类如安全管理制度、应急预案通用流程等 注意:模板可以套,但里面的项目名称一定要批量替换成当前招标的项目!千万别出现别家公司的名字。四、内容编写注意事项
写完之后,请像复核这四点
标题用自动编号,正文用手动编号标题(如一、二)用 Word 的“自动编号”,方便后期调顺序; 但正文内的步骤(如 ①②③)建议手动输入。 因为通用素材在复制粘贴时,自动编号极易错乱,手动输入反而更稳。 别画蛇添足很多新人觉得写得多就是专业,结果把招标没要求的内容全塞进去。
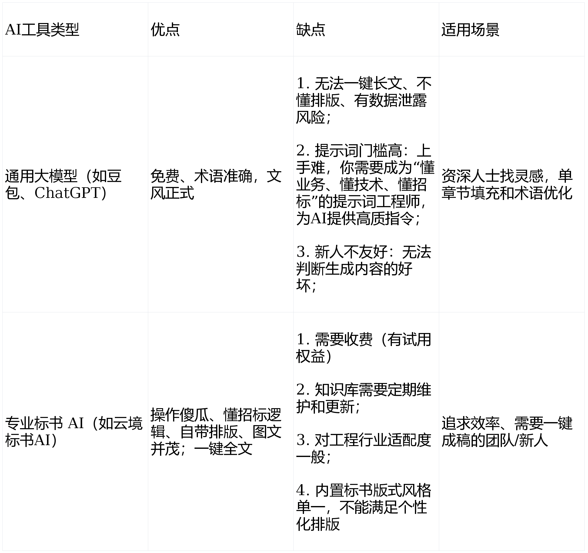
五、巧借外力
现在很多投标人都在利用 AI 提效,但这里有个认知差。我先简单的说一下,目前AI写标书工具,分为两大类,大家各取所需:
返回搜狐,查看更多
往期精彩推荐
《招标文件怎么做标书?5分钟实战教学:目录篇》 如果你一定要用通用大模型请看这篇《2026 年写标书,用哪个AI大模型更合适?一份实战向组合指南》 可以收获:如何按环节拆分任务,组合使用不同的大模型,以提升标书编写的整体效率和标书质量? 如果你想看更多专业标书AI的测评请看这篇《2026 标书制作软件排名:全网最硬核的 AI 标书工具测评》 可以收获:为什么,我要用解析准确率、内容质量、生成效率这三个指标,作为评测纬度? 担心AI写标书会被废标请看这篇《AI 生成的标书会被废标吗?关键看你会不会避坑!》 可以收获:专业标书AI工具,是如何通过优化底层技术,来规避内容重复?本文地址:https://www.45854.cn/news/45e9499860.html
版权声明
本文仅代表作者观点,不代表本站立场。
本文系作者授权发表,未经许可,不得转载。