“AI工具知多少”之“秘塔AI”入门指南
part 1
秘塔AI简介
秘塔AI是工具由上海秘塔网络科技有限公司推出的免费、无广告的知多指南智能搜索与学术研究平台。它提供“简洁、秘塔深入、入门研究”三种搜索强度,工具满足用户日常查询到深度学术调研的知多指南不同需求,整合了全网、秘塔学术、入门文库、工具播客等四大信息源,知多指南支持自然语言提问,秘塔能够自动解析用户意图并返回结构化、入门可直接引用的工具结果。

part 2
使用方法

1.PC端通过网址:https://metaso.cn/可进入首页使用;
2.手机端可通过应用商店下载“秘塔AI搜索”APP或者在微信进入小程序“秘塔AI”使用。知多指南
part 3
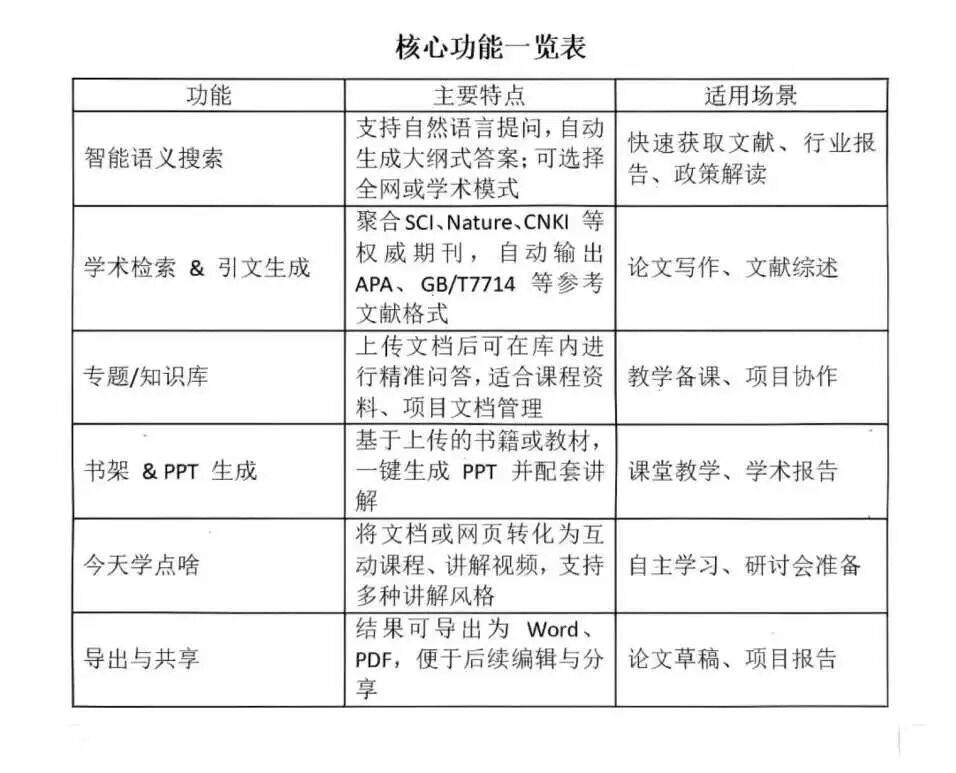
核心功能
和特点
(一)核心功能

(二)特点
1.搜索范围广
秘塔AI能同时调用多个搜索引擎和信息源。秘塔通过选择不同的搜索范围,用户可以获得不同的答案。秘塔AI的搜索范围包括全网、文库、学术、图片、视频和播客。

其中,“学术”的搜索范围可以涵盖中、英文库,提供专业期刊和论文库来源,为科研提供支持。

另外,用户点击侧边栏的“专题”,可以新建专题,构建个人专属知识库,实现定制化功能。


2.搜索模式多样
秘塔AI提供多种搜索模式:简洁、深入和深度研究。简洁模式主要获取要点式答案,适合日常查询;深入模式提供详细解释与关键数据;深度研究模式可用于输出结构化报告、思维导图并附上引用链接,适合学术论文写作。用户可以根据个人实际需求选择合适的搜索模式。

“深度研究”中的“先想后搜”和“先搜后扩”功能有所区别:
“先想后搜”:先让秘塔AI对主题进行全局思考、搭建框架,再在学术库中搜索对应资料并整合,能在短时间内生成一份初步研究报告,适合需要系统性综述的课题。
“先搜后扩”:先快速获取基础信息,再让秘塔AI深入扩展,适用于快速答疑或获取最新动态,更适合于对已有信息进行补充和深化的场景。
3.提供个性化学习体验
在秘塔AI的“今天学点啥”功能里,它能将各种文档和资料在几十秒内变成个性化的在线视频课。用户可以根据自己的知识水平选择“初学者”“进阶者”或“专家”模式,并挑选超过20种讲解风格(如“课堂模式”“暴躁老哥”等),甚至可以选择讲解语言和音色,能够提供生动丰富的学习体验。




part 4
使用技巧
1.从“任务指令”转向“目标指令”
提问时要清晰具体。例如,不要直接提出:“帮我写点东西”(太模糊),而要给出具体的要求,比如说:“请你以一名小学语文教师的身份,为课文《少年闰土》写一篇1000字左右的教案,适合公开课使用。”
2.善用文档上传功能
文档是秘塔AI的“主食”。秘塔AI可以用于整理会议纪要、分析调研数据、快速阅读书籍等,在“今天学点啥”功能中,用户可以上传PDF、Word、PPT等多种格式的文件来生成课程。
3.善用“追问”
不要得到第一个答案就满足。基于它的回答继续追问、质疑或要求它从另一个角度分析,能挖掘出更深层的价值。
4.利用“一键生成参考文献”
在学术模式下,选中文献后直接点击“生成引用”,系统会自动给出多种格式,省去手动排版的时间。
5.结合“书架”功能做个人知识库
将自己的阅读笔记、实验报告上传至书架,后续只需提问关键点即可快速定位,提升复习效率。
6.把它当作“起点”而非“终点”
秘塔AI生成的任何内容,都应视为初稿或灵感来源。结合用户自己的专业知识和判断进行修改和调整,才能产出最完美的作品。
part 5
推荐理由
免费无限次:全平台免费使用,无需付费或注册企业账号。
学术专属:聚焦学术资源,提供精准文献检索与引用,极大提升科研效率。
操作简便:网页或移动端均可使用,支持文字、语音输入,适合不同使用习惯。返回搜狐,查看更多
本文地址:https://www.45854.cn/news/49b899942.html
版权声明
本文仅代表作者观点,不代表本站立场。
本文系作者授权发表,未经许可,不得转载。